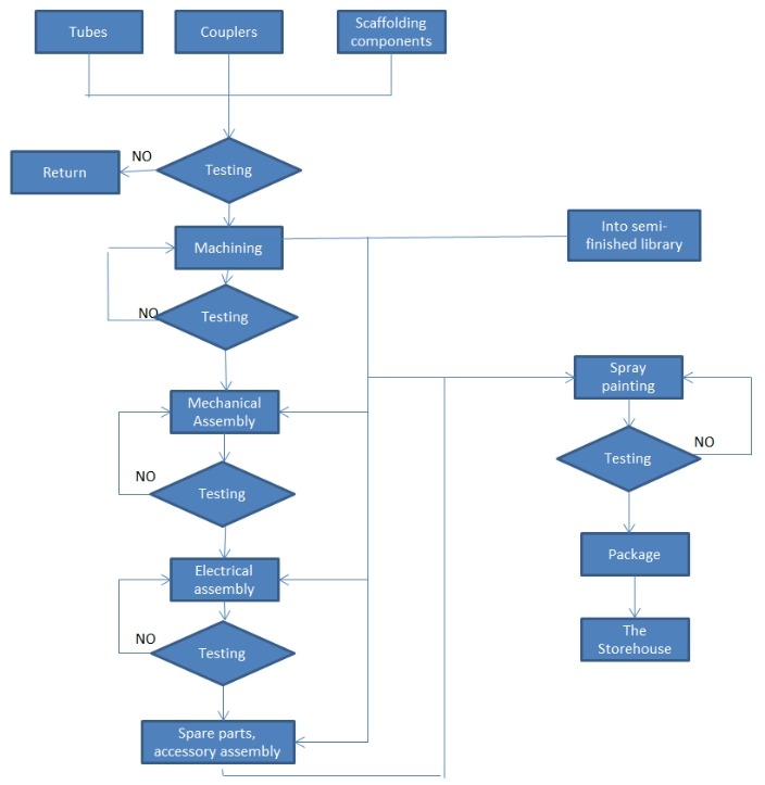
1、脚手架生产方式及工艺
图:脚手架生产工艺

2、脚手架销售和营销
2.1 脚手架销售渠道
分销渠道是指制造商和消费者之间发生的业务流。这是交易所遵循的路径。分销商是为生产商交付和储存产品以销售给零售商的中介机构。这些通道可以相对简单,也可以越来越复杂。
生产者直接向消费者销售产品,不需要任何中间商的帮助。在直接分销链的情况下,可以有电脑销售、邮购或面对面销售,但除了原始生产商之外,不能有任何形式的分销商。
一个直接的分销渠道表示,电子商务门户和交付有各种好处。基于网络的销售具有非常低的开销,并在全球范围内为您的产品提供宣传。由于没有任何中间商来分享利润,直接分销渠道的利润通常高于间接分销渠道。电子商务门户非常方便,客户可以全天候使用。许多客户也很欣赏直接向制作人和艺术家提供利润的机会。由于这些原因,我们正在目睹电子商务领域的巨大增长。
直接分销渠道最普遍的缺点是它无法与涉及主要批发商和零售商的间接分销渠道的高地理覆盖范围和巨大业务量竞争。尽管亚马逊、E-bay、阿里巴巴和Flipkart等公司日益扩张,每天为偏远地区的新市场提供服务,但“最后一英里送货”仍然是他们面临的一大挑战。这些公司确实为许多产品和超过最低限额的订单提供免费送货服务,但并非所有产品都免除运费,这往往会吓跑客户。
间接渠道将中间商纳入销售流程。有四个层次可以分解制造商和消费者之间的流动。在寻求拓展新市场或改变分销策略时,您需要了解不同级别的分销。
图:分销渠道

零级:零级分销渠道是最简单的。它涉及制造商直接向消费者销售,没有中间商。
第一级:一级渠道有一个中间商作为生产者和消费者之间的中间人。一个例子是制造商和消费者之间的零售商。
第二级:在考虑级别时,将数字与中介机构的数量联系起来。在这种情况下,二级渠道涉及生产者和消费者之间的两个中介。这里的一个例子是批发商向零售商销售,然后零售商再向消费者销售。
第三级:这是代理人或经纪人介入的地方。代理人代表公司工作,主要与批发商打交道。从这里开始,批发商向零售商销售,零售商再向消费者销售。
2.2 脚手架经销商
图:脚手架经销商名单
|
经销商
|
网站
|
|
Shanghai Hanxia Trading Co., Ltd.
|
https://shanghaihanxia.en.made-in-china.com
|
|
Kennison Forest Products, Inc.
|
https://www.kennisonforest.com/
|
|
Nationwide Industrial Supply
|
https://www.nationwideindustrialsupply.com/
|
|
ScaffoldsSupply.com
|
https://www.scaffoldssupply.com/default.asp
|
|
MTA Distributors
|
https://www.mtadistributors.com/home
|
|
Scaffolding Supplies Limited
|
https://www.scaffoldingsupplies.co.uk/
|
|
Scaffold Store
|
https://www.scaffoldstore.com/
|
图:分销商简介

分销商是承担额外责任的批发商。除了完成零售商的订单外,他们还积极代表生产商销售产品。从管理订单和退货到担任销售代表,他们不仅仅是零售商和生产商之间的中间人。他们进行市场分析,并不断寻找新的机会来实现最高的销售业绩。分销商专注于特定的领域和市场,这使他们能够与制造商建立牢固的关系。与批发商不同,他们很可能与特定公司有更紧密的联系。分销商有直接责任确保产品从零售货架上飞走。
例如,一个分销商可能会与一家经常与他们合作的受欢迎的饮料公司达成协议,而批发商则根据需要使用。他们可以选择向零售商和其他卖家销售,也可以直接向消费者和企业销售。
在与分销商合作时,品牌有责任监督流程,防止零售执行错误,如缺货和分销空白。这需要在经理、销售团队和分销商之间建立清晰的沟通渠道,以确保您尽可能清晰、快速地获得信息。处于领先地位的品牌与分销商建立了更好的关系,比临时沟通的品牌更容易开拓扩张机会。
2.3 脚手架客户
图:脚手架客户名单
|
公司
|
网站
|
|
China State Construction
|
http://www.cscec.com.cn/
|
|
China Railway Construction
|
http://zt.crcc.cn/
|
|
SCG
|
http://www.scg.com.cn/
|
|
Beijing Construction Engineering Group
|
http://www.bcegc.com/
|
|
CSGEC
|
http://www.csci.com.hk/
|
|
China First Metallurgical Group Co., Ltd
|
http://www.cfmcc.com/
|
|
China Second Metallurgy Group Co., Ltd.
|
http://www.csmcc.cn/
|
|
China Railway Construction Engineering Group Co.,Ltd.
|
http://www.crceg.com/
|
|
Vinci Group
|
http://www.vincigroup.net/
|
|
Bouygues Construction
|
http://www.bouygues-construction.com/
|
|
Grupo ACS
|
http://www.grupoacs.com/
|
|
Hochtief
|
http://www.hochtief.com/hochtief_en/0.jhtml
|
|
Ferrovial
|
http://www.ferrovial.com/es/
|
|
Bechtel
|
http://www.bechtel.com/
|
|
Fluor
|
http://www.fluor.com/pages/default.aspx
|
|
D.R. Horton
|
http://www.drhorton.com/
|
|
Pulte Homes
|
http://www.pulte.com/
|
|
KBR, Inc.
|
https://www.kbr.com/
|
|
Kajima Corporation
|
http://www.kajima.co.jp/
|
|
TAISEI Corporation
|
http://www.taisei.co.jp/
|
|
Daiwa House
|
http://www.daiwahouse.co.jp/
|
|
Obayashi Corporation
|
http://www.obayashi.co.jp/english/index.html
|
|
Shimizu Corporation
|
http://www.shimz-global.com/cn/en
|
第一章 研究范围
1.1脚手架产品介绍
1.2按类型划分的市场
1.2.1按类型划分的全球脚手架市场规模增长率
1.2.2支撑脚手架
1.2.3悬挂式脚手架
1.2.4滚动脚手架
1.2.5其他
1.3市场应用
1.3.1按应用划分的全球脚手架市场规模增长率
1.3.2施工
1.3.3采矿
1.3.4造船厂/造船厂
1.3.5工业/制造业
1.3.6其他
1.4研究目标
第二章 执行摘要
2.1 2016-2027年全球脚手架收入估算和预测
2.2按地区划分的全球脚手架收入:2016年VS 2021年VS 2027年
2.3全球收入最高的脚手架地区
2.3.1 2016-2021年全球收入最高的脚手架地区
2.3.2全球收入最高的脚手架地区(2022-2027)
2.4北美
2.5欧洲
2.6亚太地区
2.7南美洲
2.8中东和非洲
第三章 制造商的竞争
3.1全球脚手架制造商收入
3.1.1 2016-2021年全球收入最高的脚手架制造商
3.1.2按收入划分的全球顶级脚手架制造商市场份额(2016-2021)
3.1.3 2016-2021年全球脚手架收入前10名和前5名公司
3.2竞争格局分析
3.2.1制造商市场集中度比率(CR5和HHI)
3.2.2按公司类型(一级、二级和三级)划分的全球脚手架市场份额
3.2.3全球脚手架制造商的地理分布
3.3并购、扩张计划
第四章 按类型划分的市场规模
4.1按类型划分的全球脚手架历史收入(2016-2021)
4.2全球脚手架按类型预测收入(2022-2027)
4.3按类型划分的全球脚手架收入市场份额(2016-2027)
第五章 按应用划分的市场规模
5.1按应用划分的全球脚手架历史收入(2016-2021)
5.2全球脚手架应用预测收入(2022-2027)
5.3按应用划分的全球脚手架收入市场份额(2016-2027)
第六章 北美
6.1北美脚手架市场规模(按类型)
6.2北美脚手架市场规模(按应用)
6.3北美脚手架市场规模(按国家)
6.3.1按国家划分的北美脚手架收入(2016-2027)
6.3.2美国
6.3.3加拿大
6.3.4墨西哥
第七章 欧洲
7.1欧洲脚手架市场规模(按类型)
7.2欧洲脚手架市场规模(按应用)
7.3欧洲脚手架市场规模(按国家)
7.3.1按国家划分的欧洲脚手架收入(2016-2027)
7.3.2德国
7.3.3法国
7.3.4英国
7.3.5意大利
7.3.6俄罗斯
7.3.7西班牙
7.3.8葡萄牙
7.3.9波兰
7.3.10罗马尼亚
第八章 亚太地区
8.1亚太脚手架市场规模(按类型)
8.2亚太脚手架市场规模(按应用)
8.3亚太地区脚手架市场规模
8.3.1亚太地区脚手架收入(2016-2027)
8.3.2中国
8.3.3日本
8.3.4韩国
8.3.5印度
8.3.6澳大利亚
8.3.7东南亚
8.3.8菲律宾
第九章 南美洲
9.1南美脚手架市场规模(按类型)
9.2南美脚手架市场规模(按应用)
9.3南美脚手架市场规模(按国家)
9.3.1按国家划分的南美脚手架收入(2016-2027)
9.3.2巴西
9.3.3阿根廷
9.3.4智利
9.3.5秘鲁
9.3.6哥伦比亚
9.3.7乌拉圭
第十章 中东和非洲
10.1中东和非洲脚手架市场规模(按类型)
10.2中东和非洲脚手架市场规模(按应用)
10.3中东和非洲脚手架市场规模(按国家)
10.3.1中东和非洲按国家划分的脚手架收入(2016-2027)
10.3.2土耳其
10.3.3沙特阿拉伯
10.3.4 U.A.E
10.3.5摩洛哥
10.3.6南非
第十一章 公司简介
11.1 Layher
11.1.1非专业公司信息
11.1.2装卸概述
11.1.3搭设脚手架的收入和毛利率(2016-2021)
11.1.4脚手架产品说明
11.1.5最近的发展
11.2 BrandSafway
11.2.1 BrandSafway公司信息
11.2.2 BrandSafway概述
11.2.3 BrandSafway脚手架收入和毛利率(2016-2021)
11.2.4 BrandSafway脚手架产品说明
11.2.5 BrandSafway最近的发展
11.3PERI
11.3.1 PERI公司信息
11.3.2 PERI概述
11.3.3 PERI脚手架收入和毛利率(2016-2021)
11.3.4 PERI脚手架产品说明
11.4 Altrad
11.4.1 Altrad公司信息
11.4.2 Altrad概述
11.4.3 Altrad脚手架收入和毛利率(2016-2021)
11.4.4 Altrad脚手架产品说明
11.5LMA
11.5.1 ULMA公司信息
11.5.2 ULMA概述
11.5.3 ULMA脚手架收入和毛利率(2016-2021)
11.5.4 ULMA脚手架产品说明
11.6 MJ Gerüst
11.6.1 MJ Gerüst公司信息
11.6.2 MJ Gerüst概述
11.6.3 MJ Gerüst脚手架收入和毛利率(2016-2021)
11.6.4 MJ Gerüst脚手架产品说明
11.7Waco Kwikform
11.7.1Waco Kwikform公司信息
11.7.2Waco Kwikform概述
11.7.3Waco Kwikform脚手架收入和毛利率(2016-2021)
11.7.4Waco Kwikform脚手架产品说明
11.8 ADTO集团
11.8.1 ADTO集团公司信息
11.8.2 ADTO集团概述
11.8.3 ADTO集团脚手架收入和毛利率(2016-2021)
11.8.4 ADTO集团脚手架产品说明
11.9XMWY
11.9.1 XMWY公司信息
11.9.2 XMWY概述
11.9.3 XMWY脚手架收入和毛利率(2016-2021)
11.9.4 XMWY脚手架产品说明
11.10 KHK脚手架
11.10.1 KHK脚手架公司信息
11.10.2 KHK脚手架概述
11.10.3 KHK脚手架收入和毛利率(2016-2021)
11.10.4 KHK脚手架产品说明
11.11Rizhao Fenghua
11.11.1Rizhao Fenghua公司信息
11.11.2Rizhao Fenghua概况
11.11.3Rizhao Fenghua脚手架收入和毛利率(2016-2021)
11.11.4Rizhao Fenghua脚手架产品说明
11.12Itsen
11.12.1Itsen公司信息
11.12.2Itsen概述
11.12.3Itsen脚手架收入和毛利率(2016-2021)
11.12.4Itsen脚手架产品说明
11.13Entrepose Echafaudages
11.13.1Entrepose Echafaudages公司信息
11.13.2企业技术概述
11.13.3 2016-2021年Entrepose Echafaudages脚手架收入和毛利率
11.13.4入口式脚手架产品说明
11.13.5企业技术的最新发展
11.14Tianjin Gowe
11.14.1Tianjin Gowe公司信息
11.14.2Tianjin Gowe概况
11.14.3Tianjin Gowe脚手架收入和毛利率(2016-2021)
11.14.4Tianjin Gowe脚手架产品说明
11.14.5Tianjin Gowe近期发展
11.15Rapid Scaffolding
11.15.1Rapid Scaffolding公司信息
11.15.2Rapid Scaffolding概述
11.15.3Rapid Scaffolding收入和毛利率(2016-2021)
11.15.4Rapid Scaffolding产品说明
11.15.5Rapid Scaffolding的最新发展
11.16Youying Group
11.16.1Youying Group公司信息
11.16.2Youying Group概况
11.16.3Youying Group脚手架收入和毛利率(2016-2021)
11.16.4Youying Group脚手架产品说明
11.17Tianjin Wellmade
11.17.1Tianjin Wellmade公司信息
11.17.2Tianjin Wellmade概况
11.17.3Tianjin Wellmade脚手架收入和毛利率(2016-2021)
11.17.4Tianjin Wellmade脚手架产品说明
11.18Instant Upright
11.18.1公司即时信息
11.18.2Instant Upright概述
11.18.3 2016-2021年脚手架收入和毛利率
11.18.4Instant Upright脚手架产品说明
11.19Cangzhou Weisitai
11.19.1Cangzhou Weisitai公司信息
11.19.2Cangzhou Weisitai概况
11.19.3Cangzhou Weisitai脚手架收入和毛利率(2016-2021)
11.19.4Cangzhou Weisitai脚手架产品说明
11.20 JCSF
11.20.1 JCSF公司信息
11.20.2 JCSF概述
11.20.3 JCSF脚手架收入和毛利率(2016-2021)
11.20.4 JCSF脚手架产品说明
第十二章 价值链和销售渠道分析
12.1脚手架价值链分析
12.2脚手架关键原材料
12.2.1关键原材料
12.2.2原材料关键供应商
12.3脚手架生产方式及工艺
12.4脚手架销售和营销
12.4.1脚手架销售渠道
12.4.2脚手架分配器
12.5脚手架客户
第十三章 市场驱动因素、机遇、挑战和风险因素分析
13.1脚手架行业趋势
13.2脚手架市场驱动因素
13.3脚手架市场挑战
13.4脚手架市场限制
第十四章 全球脚手架研究的14个关键发现